Blog
Nota Sains Tingkatan 3 Bab 9
semakan panggilan temuduga ipg
semakan keputusan pt3 2017
semakan keputusan sijil upkk 2019
semakan permohonan yayasan peneraju
semakan penyata e penyata gaji 2020
semakan peduli sihat selangor
semakan keputusan peperiksaan sekolah rendah
semakan keputusan temuduga spa pahang
Nota Sains For Form 3 Bab 9 Gambar Youtube
Tini Sains Kssm T3 Cuaca Angkasa Lepas
Sains Tingkatan 3 Bab 9
Ting 3 Sains Kssm Bab 9 Cuaca Angkasa Lepas Youtube
Sains Tingkatan 3 Bab 9
Nota Sains Tingkatan 3 Yang Menarik Bab 9 Skoloh
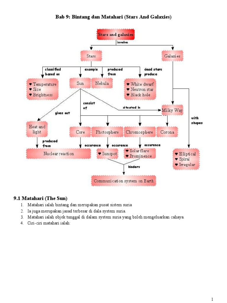
Bab 9 Bintang Dan Galaksi
Nota Sains For Form 3 Bab 9 Part 1 Of 3 Youtube
Power Point Bab 9
Bab 4 Kereaktifan Logam Sains Tingkatan 3 Penerbitan Pelangi Sdn Bhd 41 Various Course Hero
Tini Sains Kssm T3 Cuaca Angkasa Lepas
Bab 9
Bab 9 Sains Form 3
Bab 9 Sains Form 3
Struktur Matahari Sains Tingkatan 3
Sains Tingkatan 3 Bab 9 Cute766
Tingkatan 3 Bab 9 Bintang Dan Galaksi Folio Cute766
Sains Bab9 Tingkatan 3
Sains Tingkatan 3 Bab 9 Jawapan Penuh Buku Teks Sains Tg 2 Pages 1 22 Text
Nota Sains Tingkatan 3 For Android Apk Download
Source :
pinterest.com
Random Posts
Shopee 5kg Free Shipping Program
Set Bilik Tidur Perabot Jati
Silibus Sains Tingkatan 3
Silibus Matematik Tahun 4
Shopee Free Shipping Program Malaysia
Silibus Bahasa Melayu Tahun 1 2020
Sijil Tamat Latihan Industri
Set Dekoder Mytv Percuma
Shopee Free Shipping Program
Sijil Kursus Pengendalian Makanan Kosong
Sijil Tinggi Agama Malaysia
Sijil Penghargaan Tamat Latihan Industri
Set Bilik Tidur Kanak Kanak Ikea
Simpan Duit Di Asb
Sijil Matrikulasi Setaraf Diploma
Sisa Domestik Kerja Kursus Geografi Tingkatan 1 2020
Simple Contoh Cara Buat Resume
Silibus Matematik Tingkatan 1 2020
Seni Visual Lukisan Pasu Bunga Pecah
Sijil Tinggi Agama Malaysia 2020